Skip to content

2.0 MBI Architecture

The MBI Architecture defines how applications, MBI services, and blockchain networks interact with each other. It provides a high-level view of the system’s structure, outlining the core components, their roles, and the way they connect to deliver secure and reliable blockchain services.

2.1 MBI Marketplace Overview

MBI Marketplace Overview
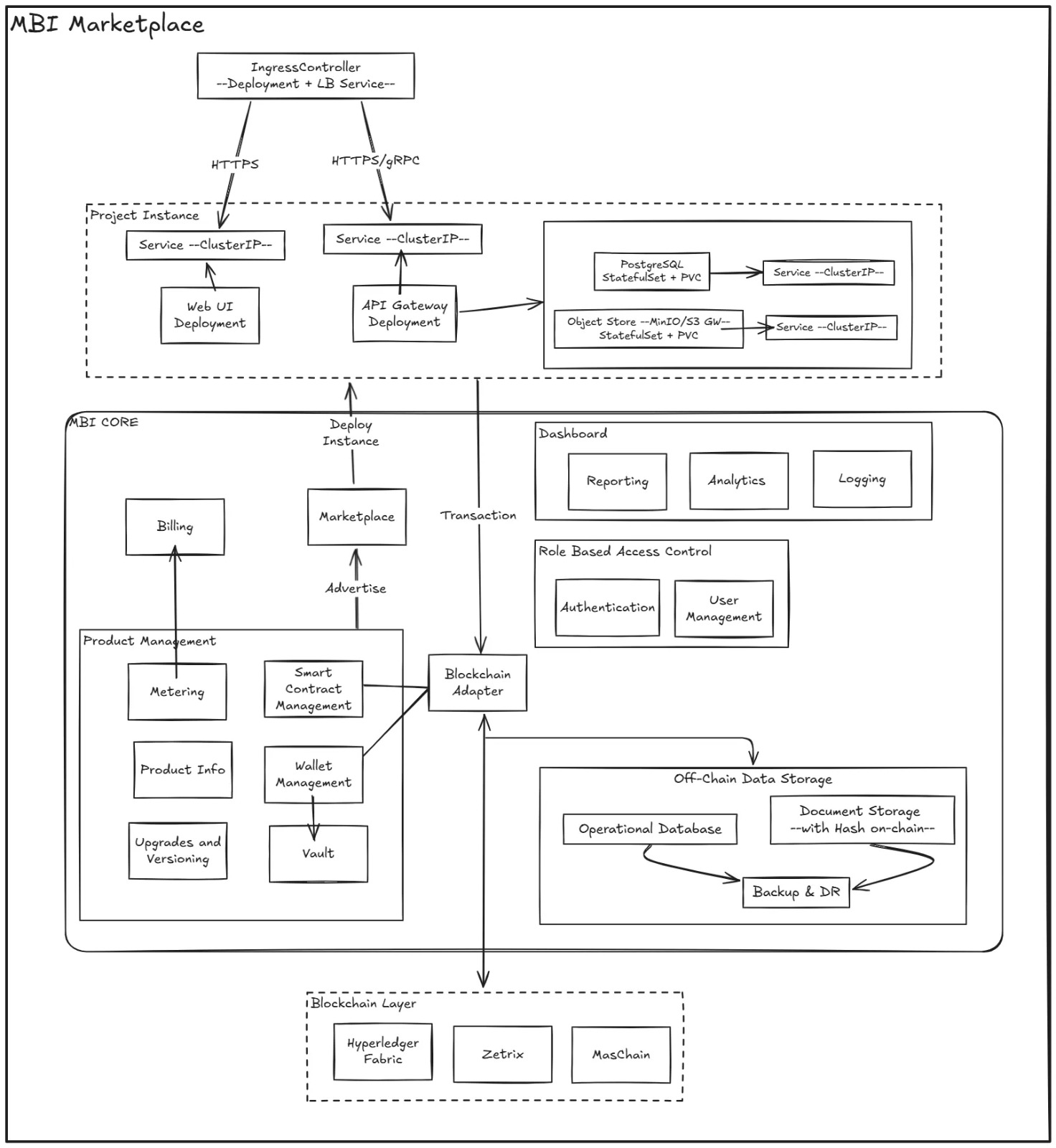
Figure 2: MBI Marketplace

The MBI Marketplace architecture illustrates the overall system design for deploying, managing, and operating blockchain-enabled marketplace services. It is structured into distinct functional layers, each responsible for specific operational and governance aspects of the platform. The explanation of the diagram is as below:

Key Components and Layers

i. Ingress and Project Instance Layer

At the entry point, the Ingress Controller manages external access through a load-balanced service deployment. It provides secure communication via HTTPS and HTTPS/gRPC, routing traffic to the corresponding services within the project instance.

  • Web UI Deployment and API Gateway Deployment serve as user-facing and API-facing endpoints.
  • These are supported by underlying persistent storage solutions such as:
    • PostgreSQL StatefulSet + PVC for relational data management.
    • Object Store (MinIO/S3 Gateway) StatefulSet + PVC for unstructured data storage.
  • Both are exposed internally through ClusterIP services.
ii. MBI Core

The MBI Core represents the backbone of the marketplace, containing modules that enable product, marketplace, and blockchain interactions.

  • Product Management: Includes metering, product information management, upgrades/versioning, and integration with smart contract management for automated governance of offerings.

  • Wallet and Vault Management: Ensures secure handling of user and system-level cryptographic assets.

  • Billing and Marketplace: Billing functions connect to product usage data, while the marketplace component allows products and services to be advertised and transacted.

  • Blockchain Adapter: Acts as a bridge between core marketplace activities and the underlying blockchain layer, ensuring integrity, traceability, and automation through smart contracts.

iii. Supporting Services

The core is further supported by several operational modules:

  • Dashboard: Provides reporting, analytics, and logging capabilities for monitoring and decision-making.
  • Role-Based Access Control (RBAC): Manages user authentication and authorization, ensuring secure multi-tenant participation.
iv. Off-Chain Data Storage

This subsystem manages data that does not need to reside directly on the blockchain:

  • Operational Database for day-to-day platform operations.
  • Document Storage with Hash Anchored On-Chain, ensuring data integrity while optimizing blockchain usage.
  • Backup & Disaster Recovery (DR) mechanisms enhance resilience and reliability.
v. Blockchain Layer

The architecture supports multi-blockchain integration. The Blockchain Adapter connects the core system with supported distributed ledger platforms, including:

  • Hyperledger Fabric
  • Zetrix
  • MasChain

Summary

The MBI Marketplace architecture provides a robust, modular, and scalable framework for deploying blockchain-based marketplace services. By combining on-chain trust mechanisms with off-chain efficiency, it ensures secure transactions, reliable data management, and a flexible ecosystem adaptable to multiple blockchain platforms.

2.2 MBI Modules and Components

The MBI Modules and Components describe the individual building blocks of the platform and their specific functions. Understanding these modules is essential to see how they collectively enable integration, security, scalability, and operational efficiency within the overall system. The figure above depicts the MBI modules and components.

MBI Modules and Components
Figure 2.1: MBI Modules and Components

πŸ’‘

This architecture diagram represents a blockchain-based platform ecosystem that integrates multiple applications, infrastructure components, and interoperability layers. At the top layer, it supports diverse applications such as digital assets, pharmaceutical tracking, premium food traceability, and commercial market solutions. These applications run on platforms like TraceChain or other app platforms, with dashboards to manage and monitor activities.

πŸ’‘

The marketplace and discovery layer provide a space for collaboration and integration. It includes galleries for applications, smart contracts, and partners, making it easier for users to discover, integrate, and expand services. Monitoring tools like Grafana and the MBI Platform Dashboard enable performance and operational visibility across the system.

πŸ’‘

At the core lies the framework and interoperability layer, which ensures secure, reliable, and scalable operations. This includes an analytics layer (Prometheus, Open Telemetry, logging, metering), user and privacy management, authentication, account and token management, and role-based access control. Additional functions cover ID verification, anomaly detection, sandbox testing, traceability, smart contract management, and consensus mechanisms. Governance, reporting, payment systems, and infrastructure provisioning are also integrated to maintain compliance and smooth operations.

πŸ’‘

The infrastructure management and CI/CD layer supports system deployment and scalability. It includes device identity, device-to-blockchain bridges, virtualization (Proxmox), container orchestration (Kubernetes), version control, and infrastructure as code (IaC). Storage and resilience are handled through IPFS, replication, and disaster recovery solutions. The blockchain backbone is powered by in-house and partner blockchains, ensuring interoperability and extensibility.

πŸ’‘

In summary, the architecture is designed to provide a complete ecosystem for blockchain applications, covering marketplace discovery, monitoring, interoperability, infrastructure, and storage. It ensures flexibility for different industries, robust governance, secure data handling, and scalable integration with blockchain partners.

2.3 Purpose of the Modules

πŸ’» Support for Multiple Applications

The platform is designed to host and manage various blockchain-based applications.

πŸ” Security & Compliance

Features like ID verification, anomaly detection, privacy management, and role-based access control protect sensitive data and ensure compliance with regulatory requirements.

πŸ›’ Marketplace & Ecosystem Growth

Through app, smart contract, and partner galleries, it creates an ecosystem where users and partners can discover, share, and integrate solutions easily.

πŸ“ˆ Scalability & Reliability

With CI/CD tools and infrastructure management, the system supports continuous deployment, scaling, and high availability.

πŸ’Ύ Data Integrity & Resilience

Storage solutions such as IPFS, replication, and disaster recovery ensure secure, tamper-proof, and reliable data management.

πŸ”— Blockchain Backbone

By connecting in-house and partner blockchains, the platform ensures interoperability, decentralization, and flexibility for future growth.

πŸ“Š Monitoring & Transparency

Tools like Grafana and the platform dashboard provide real-time monitoring, ensuring transparency and visibility of operations.

πŸ”„ Framework & Interoperability

It establishes secure and scalable foundations, including analytics, authentication, privacy management, token management, and governance, to ensure smooth interoperability between different modules and blockchains.